- SoC là gì?
- Lịch sử phát triển SoC
- Đặc điểm cấu tạo của SoC
- CPU (Central Processing Unit)
- GPU (Graphics Processing Unit)
- RAM (Random Access Memory)
- Cache
- IPU (Image Processing Unit)
- Bộ mã hóa video
- Modem tín hiệu
- So sánh SoC với CPU
- Vì sao lại phải sử dụng SoC
- Microcontroller và System trên Chip
- Tương lai của SoC
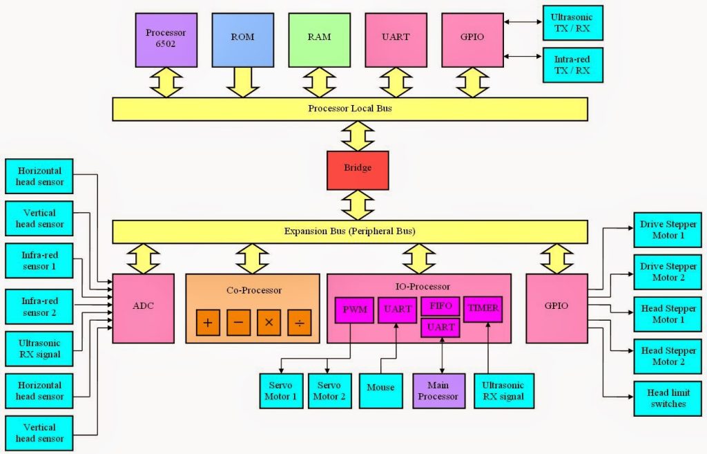
- Hình ảnh về các hệ thống SOC
Trong nhiều thiết bị di động và máy tính bảng hiện đại, hệ thống trên chip (SoC) là thành phần chính, vừa nhỏ gọn vừa mạnh mẽ. Khái niệm SoC là gì? nó được cấu tạo như thế nào và có gì khác biệt so với CPU truyền thống? Bài viết này PCMag sẽ giúp bạn hiểu rõ hơn về điều này.
SoC là gì?
SoC (System on a Chip) là một mạch tích hợp đa năng mà trong đó gần như tất cả các thành phần cần thiết để tạo nên một hệ thống máy tính được gộp lại trên một chip duy nhất. SoC bao gồm bộ xử lý trung tâm (CPU), bộ xử lý đồ họa (GPU), bộ nhớ, các giao diện I/O, và thường cả các thành phần không dây như Bluetooth và Wi-Fi.
Thiết kế này cho phép tạo ra các thiết bị điện tử nhỏ gọn, tiết kiệm năng lượng và hiệu quả về chi phí, thường được sử dụng trong các thiết bị di động như điện thoại thông minh, máy tính bảng, và nhiều thiết bị thông minh khác.

Lịch sử phát triển SoC
Kể từ những năm 1970, một số công ty đã nỗ lực tích hợp nhiều thành phần vào một chip duy nhất nhằm phục vụ cho các thiết bị như đồng hồ kỹ thuật số. Intel đã đánh dấu bước ngoặt trong lĩnh vực này khi giới thiệu Đồng hồ kỹ thuật số Microma vào năm 1974, với đó là sự ra đời của SoC đầu tiên, kết hợp cả chức năng định giờ lẫn mạch điều khiển LCD trên một chip.
Sự phát triển của SoC bắt đầu thực sự bùng nổ trong thập kỷ 80 và 90, đúng vào thời điểm máy tính cá nhân bắt đầu trở nên phổ biến, đòi hỏi nhu cầu về chip nhỏ gọn hơn với hiệu suất cao. Đến những năm 90, điện thoại di động bắt đầu sử dụng SoC, một xu hướng vẫn còn tiếp tục phát triển mạnh mẽ đến ngày nay.
Đặc điểm cấu tạo của SoC
Điện thoại thông minh và máy tính bảng, cùng với nhiều thiết bị di động khác, đang dần được thiết kế nhỏ gọn hơn. SoC đóng vai trò quan trọng trong quá trình này.
SoC cho phép các nhà sản xuất tích hợp nhiều thành phần cần thiết vào một chip duy nhất. Điều này không chỉ giúp giảm đáng kể kích thước của thiết bị bằng cách tập trung tất cả các thành phần trên một vị trí thay vì phân tán chúng trên bo mạch chủ, mà còn góp phần tối ưu hóa hiệu quả sử dụng không gian bên trong thiết bị.

CPU (Central Processing Unit)
Trong cấu trúc của SoC, CPU đóng vai trò là thành phần trung tâm, thường được ví như “bộ não” của thiết bị. CPU chịu trách nhiệm xử lý tất cả các tác vụ, tương tự như cách bộ não con người phân tích thông tin nhận được từ các giác quan. Nó làm việc chủ yếu với dữ liệu từ RAM và bộ nhớ cache, xử lý và phản hồi tới các yêu cầu của hệ thống.
GPU (Graphics Processing Unit)
Tương tự như CPU, GPU cũng xử lý các tác vụ đặc biệt nhưng chú trọng vào phần đồ họa. Mặc dù CPU có khả năng xử lý đa dạng các loại tác vụ từ mã lệnh đến hình ảnh, việc này có thể khiến nó quá tải. Do đó, GPU được thiết kế để giảm bớt gánh nặng cho CPU và cải thiện hiệu suất tổng thể bằng cách đảm nhận việc xử lý tất cả các thông tin đồ họa – hay nói cách khác, tất cả những gì hiển thị trên màn hình của bạn.
RAM (Random Access Memory)
RAM (bộ nhớ truy cập ngẫu nhiên) lưu trữ dữ liệu cần truy cập ngay và nhanh. Trước đây, máy tính phải lấy dữ liệu từ các thiết bị lưu trữ vật lý như ổ đĩa cứng, quá trình này thường khá chậm.
RAM giải quyết vấn đề này bằng cách cung cấp tốc độ đọc và ghi nhanh hơn nhiều so với các phương tiện lưu trữ truyền thống, bao gồm cả ổ đĩa SSD. Khi dữ liệu được chuyển vào RAM, CPU có thể truy cập nhanh các thông tin cần thiết từ bộ nhớ tốc độ cao này.
Ví dụ, khi bạn khởi động một ứng dụng lưu trên ổ đĩa cứng, ứng dụng đó sẽ được tải vào RAM để CPU có thể dễ dàng truy cập. Dựa vào hoạt động của ứng dụng, dữ liệu có thể được truy xuất một cách nhanh chóng, làm cho quá trình sử dụng trở nên mượt mà. CPU sẽ tải trước dữ liệu nó dự đoán bạn sẽ cần vào RAM, từ đó tăng tốc độ truy cập dữ liệu.
Cache
Một loại bộ nhớ còn nhanh hơn cả RAM được biết đến là cache của CPU. Trong khi RAM lưu trữ dữ liệu mà CPU cần sử dụng ngay lập tức, thông tin được yêu cầu thường xuyên sẽ được chuyển vào cache. Cache cung cấp dữ liệu cho CPU nhanh hơn nhiều so với RAM.
Ví dụ, nếu bạn mở một ứng dụng nhiều lần trong một khoảng thời gian ngắn, ứng dụng đó sẽ được cache lưu trữ để có thể tải lên nhanh chóng khi cần. Tương tự, trang web bạn truy cập thường xuyên cũng được giữ trong cache để tăng tốc độ tải trang.
IPU (Image Processing Unit)
IPU hay Đơn vị Xử lý Hình Ảnh, đảm nhiệm việc xử lý thông tin từ camera. Khi ánh sáng gặp cảm biến hình ảnh, thông tin này được chuyển hóa thành tín hiệu số và sau đó được gửi tới SoC. Tại đây, IPU sẽ tiếp nhận và xử lý dữ liệu này, cho phép CPU tập trung vào các công việc khác.
Bộ mã hóa video
Khi phát video trên một thiết bị, dữ liệu video kỹ thuật số cần được biến đổi sang tín hiệu analog để có thể hiển thị được. Nhiệm vụ này thuộc về Bộ mã hóa Video, vốn lấy dữ liệu số và chuyển đổi nó thành tín hiệu analog. Tín hiệu này tiếp theo được màn hình biến đổi thành hình ảnh có thể nhìn thấy.
Modem tín hiệu
Modem tín hiệu có nhiệm vụ biến đổi tín hiệu điện tử thành dữ liệu kỹ thuật số mà thiết bị di động có thể nhận diện và xử lý. Nó cũng thực hiện công việc đảo ngược, chuyển dữ liệu từ thiết bị sang tín hiệu để gửi đi tới các máy chủ.
Tùy vào thiết kế cụ thể của từng thiết bị, SoC có thể bao gồm nhiều thành phần khác nhau. Chẳng hạn, một số SoC có thể không tích hợp sẵn RAM, trong khi một số khác lại có bộ phận được gọi là NPU, viết tắt của Neural Processing Unit, chuyên dụng cho việc xử lý các công việc liên quan đến trí tuệ nhân tạo và máy học.
So sánh SoC với CPU

- Tích hợp: SoC kết hợp nhiều thành phần như CPU, GPU, bộ nhớ, và các bộ điều khiển vào một chip duy nhất, cung cấp một giải pháp toàn diện hơn so với CPU, chỉ đảm nhận vai trò là bộ xử lý chính trong máy tính hay thiết bị.
- Hiệu suất: Nhờ việc kết hợp các thành phần trên một chip, SoC cung cấp hiệu suất ổn định và cao hơn, giảm độ trễ và tăng tốc độ xử lý dữ liệu so với CPU đơn lẻ.
- Tiêu thụ năng lượng: SoC hiệu quả hơn trong việc tiêu thụ năng lượng so với CPU riêng lẻ, nhờ vào sự tích hợp các thành phần, giảm nhu cầu năng lượng và tăng thời lượng sử dụng pin cho thiết bị.
- Ứng dụng: SoC được ưa chuộng trong nhiều loại thiết bị như điện thoại di động, máy tính bảng, và thiết bị ghi hình, trong khi CPU thường gặp trong máy tính để bàn và máy chủ.
- Giá thành: Do tính tích hợp và giảm chi phí sản xuất, SoC thường có giá thấp hơn so với CPU khi sản xuất hàng loạt, làm giảm tổng chi phí sản phẩm.
Vì sao lại phải sử dụng SoC
Tích hợp nhiều thành phần của hệ thống máy tính trên một chip silicon duy nhất có thể làm giảm nhu cầu về năng lượng, cắt giảm chi phí, nâng cao hiệu suất và thu nhỏ kích thước thiết bị. Điều này đặc biệt có ích trong việc phát triển các thiết bị điện tử như điện thoại thông minh, máy tính bảng và laptop, giúp chúng trở nên mạnh mẽ hơn mà lại tiêu thụ ít năng lượng hơn.
Apple là một ví dụ điển hình, nổi tiếng với việc sản xuất các thiết bị máy tính nhỏ gọn và hiệu quả. Trong nhiều năm, Apple đã tích cực áp dụng SoC trong các dòng iPhone và iPad của mình.
Ban đầu, Apple sử dụng SoC dựa trên kiến trúc ARM được thiết kế bởi các công ty khác. Tuy nhiên, vào năm 2010, Apple giới thiệu SoC A4, đánh dấu SoC đầu tiên do chính hãng thiết kế cho iPhone. Kể từ đó, sự phát triển của dòng chip A-series đã chứng kiến thành công lớn.

SoC giúp giảm lượng năng lượng tiêu thụ của iPhone, đồng thời duy trì kích thước nhỏ gọn và đảm bảo hiệu suất cao. Các nhà sản xuất điện thoại khác cũng áp dụng công nghệ SoC trong sản phẩm của họ.
Trong khi SoC không thường được tìm thấy trong máy tính để bàn, Apple đã chuyển hướng này vào năm 2020 với sự ra đời của M1, SoC đầu tiên của công ty dành cho máy tính để bàn và laptop Mac.

M1 của Apple tích hợp CPU, GPU, bộ nhớ và nhiều thành phần khác vào một chip silicon duy nhất. Vào năm 2021, Apple đã nâng cấp M1 với phiên bản M1 Pro và M1 Max, cả ba phiên bản đều cung cấp hiệu suất cao cho các sản phẩm Mac mà vẫn giữ được mức tiêu thụ điện năng thấp so với các kiến trúc chip rời truyền thống phổ biến trong nhiều PC.
Raspberry Pi 4, một máy tính dành cho người yêu thích công nghệ rất được ưa chuộng, cũng dựa vào một SoC (Broadcom BCM2711) để xử lý các tác vụ chính. Điều này giúp giữ giá thành của thiết bị ở mức thấp (khoảng 35 đô la) mà vẫn mang lại nhiều tính năng hữu ích.
Microcontroller và System trên Chip
Vào năm 1974, Texas Instruments giới thiệu microcontroller đầu tiên, một dạng bộ vi xử lý tích hợp sẵn RAM và các cổng I/O cùng với CPU trên một chip duy nhất.
Không cần đến các mạch tích hợp (IC) riêng lẻ cho CPU, RAM, bộ điều khiển bộ nhớ, bộ điều khiển nối tiếp, và các thành phần khác, tất cả đều được tích hợp trên một chip duy nhất. Điều này làm cho chúng trở thành lựa chọn lý tưởng cho các ứng dụng nhúng nhỏ gọn như máy tính cầm tay và đồ chơi điện tử.

Trong suốt thời kỳ phát triển của máy tính cá nhân, việc sử dụng các bộ vi xử lý kết hợp với các chip điều khiển, RAM, và phần cứng đồ họa riêng lẻ đã tạo nên những chiếc máy tính cá nhân mạnh mẽ và linh hoạt. Các bộ vi điều khiển, do giới hạn về khả năng, thường không thích hợp cho các nhiệm vụ tính toán phức tạp, do đó việc sử dụng các bộ vi xử lý và chip hỗ trợ độc lập vẫn được ưa chuộng.
Tuy nhiên, với sự xuất hiện của điện thoại thông minh và máy tính bảng, xu hướng tích hợp các thành phần điện tử đã phát triển vượt bậc so với chỉ vi xử lý hoặc vi điều khiển. Điều này dẫn đến sự ra đời của hệ thống trên một chip (SoC), kết hợp nhiều yếu tố của máy tính hiện đại như GPU, modem di động, bộ tăng tốc AI, bộ điều khiển USB, và giao diện mạng với CPU và bộ nhớ hệ thống trong một gói silicon duy nhất. Đây là một bước tiến lớn trong việc tích hợp và miniaturization của thiết bị điện tử, một xu hướng có thể sẽ tiếp tục phát triển trong tương lai.
Tương lai của SoC
SoC là một công nghệ trước kia thường được áp dụng chủ yếu trong thiết bị di động, hiện đang bước vào một kỷ nguyên mới: sức mạnh cung cấp cho máy tính để bàn. Công nghệ SoC đã tiến triển đến mức có khả năng hỗ trợ các phần mềm máy tính để bàn một cách đầy đủ, một ví dụ nổi bật là chip M1 của Apple. Chip M1, một SoC dựa trên ARM, hiện là trái tim của nhiều dòng MacBook mới nhất, minh chứng cho bước tiến đáng kể này.

Sử dụng SoC cho máy tính mang lại hàng loạt ưu điểm. Nó không chỉ giúp giảm chiếm dụng không gian mà còn tối ưu hóa việc sử dụng năng lượng, giúp tăng thời lượng sử dụng pin cho máy tính xách tay.
Hơn nữa, SoC thường tỏa nhiệt ít hơn so với các bộ xử lý kích thước lớn, đặc biệt là máy tính xách tay trở nên mát mẻ và dễ chịu hơn trong quá trình sử dụng. Điều này cũng có thể giảm bớt hoặc thậm chí loại bỏ hoàn toàn nhu cầu sử dụng quạt làm mát, thường được cần thiết trong máy tính và hệ thống game để giải tán nhiệt độ. Việc loại bỏ quạt không chỉ giải phóng không gian mà còn giảm lượng điện năng tiêu thụ của thiết bị.
Hình ảnh về các hệ thống SOC





